Your Know How For Electronics
A place of robust and reliable electronics
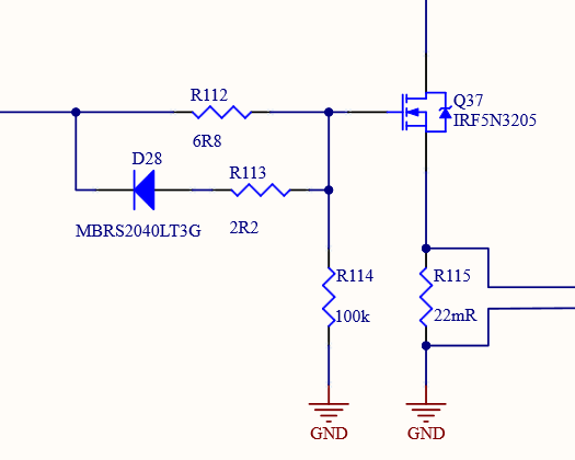
Electronic Circuit Design (Schematic Capture)

What is your electronic design service required?

Innovative Idea To Be Realized As Circuitry
Redesign due to obsolescance
To Bring Legacy Product Up To Date
Enhanced Functionality, Durability, Portability Previously Thought Impractical Or Deemed Impossible
Failure of electronics which brings whole factory to stop and emergency
Electronics skills are required and you dont care if it is fixed or redesigned - problem just needs to be solved yesterday.

We are here to help.



What is our area of expertise?

SMPS (switch mode power supplies) from 0.01W to 300kW
Analog, Data Acquisition, Sensing, Measurement, Diagnostic
Digital, Microcontroller, CPUs, Logic, FPGAs, DDR, Data/Video Processing
Battery Managment
Extremly High reliability

Our designers have such experience: automotive, commercial, sport, audio visual, hifi and high-end autio, entertainment, telecommunication, medical.

What differentiate us from our competition?

It is a rare rarity to find some company which cares, who will warn you about problems and possible negative consequences coming from immature spec. Our motto is to design extremly reliable and durable, fit for purpose, glitchless electronics, which cooperate flawlessly with other members of the system.
Your Know How For Electronics LTD
2 Highlands Court, Cranmore Avenue, Solihull, England, B90 4LE
Company Registered for England & Wales Company No.11503324
Vat no: GB304030961